Estimada profesora Elga Ferguson Guerra y compañeros quiero compartir con ustedes mi «Campaña de difusión». Saludos cordiales.
Sesión 3. Actividad 1. Aprendizaje autónomo y estrategias cognitivas
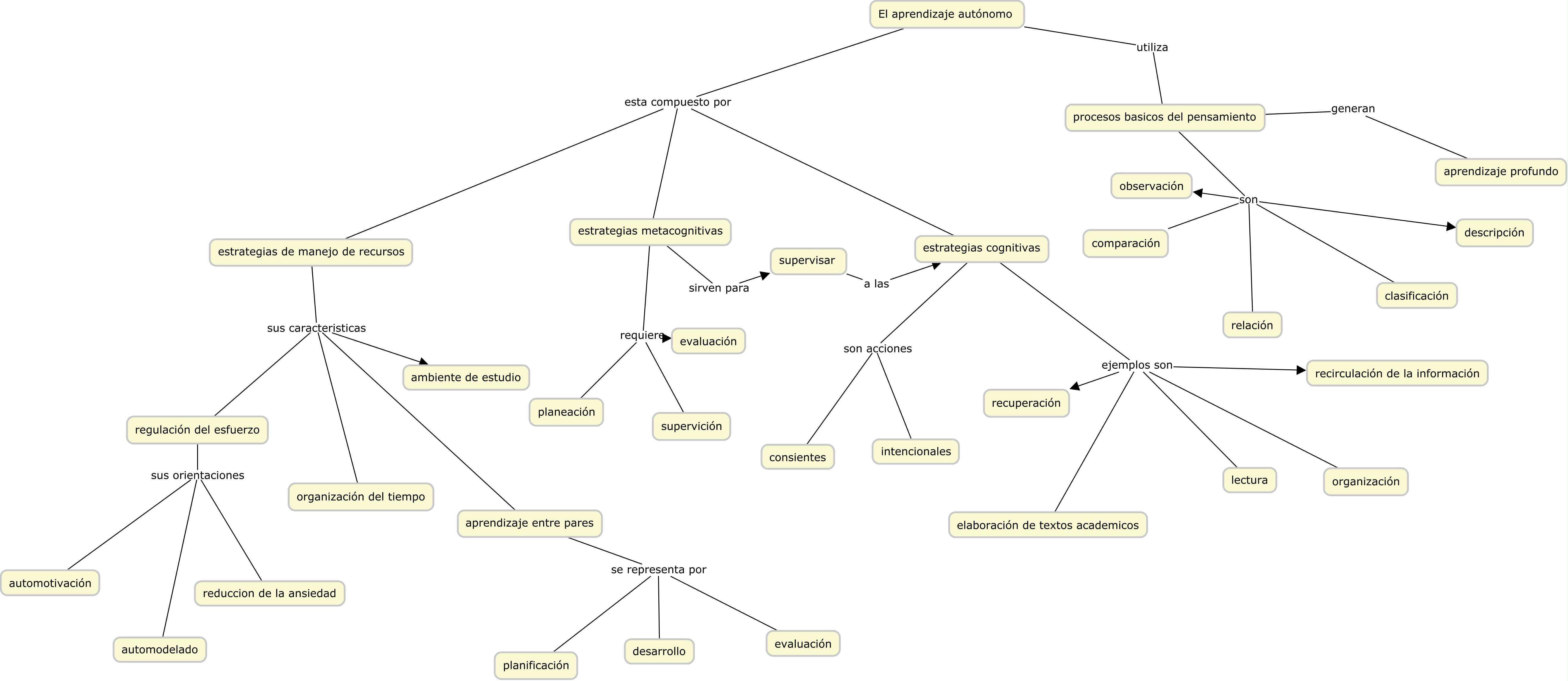
Profesora y compañeros les proporciono la actividad del mapa conceptual relacionada con el tema de “aprendizaje autónomo y estrategias de aprendizaje”.

Sesión 3. Actividad 2. Planeando mi campaña publicitaria.
Estimada profesora Elga Ferguson Guerra y compañeros.
A continuación, les proporciono el enlace donde se encuentra el archivo con mi «Plan de campaña publicitaria». De antemano reciban un cordial saludo.

Sesión 2. Actividad 2. Ser estudiante en ambientes virtuales de aprendizaje.
Estimada profesora Elga Ferguson Guerra y compañeros quiero compartir con ustedes mi reflexión sobre la actividad de “ser estudiante en ambientes virtuales de aprendizaje” por mi parte comprendo que es una gran responsabilidad ser estudiante en un entorno virtual por que debemos familiarizarnos con ese entorno y con todas sus características, los retos que tenemos como estudiantes de la UnADM no son fáciles pero no son excesivamente difíciles ya que tenemos que adaptarnos a un ambiente colaborativo donde el aprendizaje lo obtenemos de los materiales que se nos proporciona en la plataforma y si queremos ampliar mas el conocimiento pues podemos echar mano de materiales como libros y documentos que se encuentran en la web para complementar nuestro aprendizaje, además debemos tener muy claras las pautas sobre las fechas en que se deben entregar las respectivas actividades, la disciplina es clave para lograr un mejor aprendizaje, otro reto mas es aprender a utilizar las herramientas tecnológicas de manera eficiente y correcta, un punto que considero que es clave para interactuar correctamente es la destreza comunicativa y la comunicación escrita ya que al comunicarnos entre los participantes de esta manera debemos ser claros para evitar malas interpretaciones y lograr armonía entre los compañeros y nuestros profesores en pocas palabras son varios los requisitos pero con dedicación será muy sencillo obtener las habilidades necesarias para ser alumno de la UnADM
A continuación, les proporciono el enlace donde se encuentra mi archivo subrayado y con notas, para poder observar las notas favor de descargar el documento, de antemano reciban un cordial saludo.

Sesión 2. Actividad 1. Modelo educativo de la UnADM.
Nube de palabras

Mi reflexión del modelo educativo de la UnADM en el foro.
Sesión 1. Actividad 3. Conociendo a mis colegas.
Mi participación en el foro.

Primera retroalimentación.

Segunda retroalimentación.

Sesión 1. Actividad 2. Creando mi blog.
Captura de la pagina de inicio de mi blog.

Publicación de la URL de mi blog en el foro de la UnADM.

Sesión 1. Actividad 1. Creación de mi perfil






